Imagine trying to cook a complex dish without a recipe. You might have all the ingredients, but without a clear sequence of steps, you’re likely to end up with a mess rather than a masterpiece. Similarly, designing a website without understanding user flow is a recipe for confusion and lost conversions.
User flowsāthe paths visitors take through your siteāare the recipes for digital success. They provide a clear sequence of steps that guide users towards their goals, whether that’s making a purchase, signing up for a newsletter, or finding information. By understanding and optimising these flows, you can create a website that’s not just functional, but delightfully intuitive.
In this article, we’ll explore seven practical user flow examples and show you how to apply these insights using web analytics tools. Whether you’re new to user experience (UX) design or a seasoned professional, you’ll find valuable takeaways to enhance your digital strategy.
What is a user flow?
A user flow is the sequence of steps a visitor takes to achieve a specific goal on your website or app. It’s a visual representation of the user’s journey, from entry point to exit, highlighting key interactions and decision points along the way. User flows can help you:
- Identify bottlenecks in your user experience
- Optimise your conversion funnel
- Improve site navigation and information architecture
- Make data-driven decisions about design and content
Let’s examine eight real-world examples of user flows and discuss how to apply these insights to your own website.
1. E-commerce product search and purchase flow
Ā
In e-commerce, the journey from product search to purchase is critical. A typical flow might start from the homepage, where users can either use the search function or navigate categories. Users then refine their search results, view product details, add items to their cart, and go through the checkout process.
To optimise this flow, start by analysing your site’s search functionality. Are users finding what they need quickly? Review your product categorisation to ensure it’s intuitive for users. Examine your checkout process closelyāare there unnecessary steps causing drop-offs?
Web analytics tools can be incredibly helpful here. Look for features that allow you to track user paths through your site, analyse where users are exiting the purchase funnel, and set up goals to track successful purchases and conversion rates.
2. Content website article discovery flow
Ā
For content-heavy websites like blogs or news sites, understanding how users discover and engage with articles is crucial. This flow often has multiple entry points: the homepage, search results, or social media links. Users then navigate through category pages or related article links, potentially engaging by commenting or sharing.
To improve this flow, focus on optimising your homepage to showcase popular or timely content. Work on your internal linking strategy to encourage further exploration, and enhance your content recommendation system based on user behaviour.
Use your analytics tools to understand where users are entering your site, track engagement actions like comments and shares, and analyse which content categories and topics resonate most with your audience.
3. Coffee house app user flow
In this example, the user flow diagram establishes the target user goal: using the app to quickly and easily make multiple orders in an organised way. By combining colour-coding with different shapes, UX and marketing teams can more easily digest the information so they can make more user-centric decisions.Ā Ā
The green circles represent specific actions the user could take to accomplish this goal, while the blue diamonds symbolise decision points along the user journey. The yellow rectangles show the different screens a user may encounter while finalising their coffee order.Ā
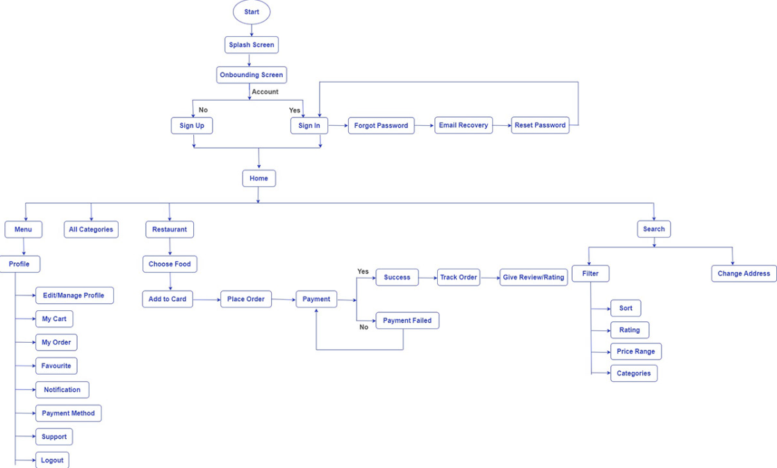
4. Food delivery app user flow
For this food delivery app user flow, the userās goal is to complete a food delivery order successfully. Although this seems straightforward, the user flow diagram needs to take into account every interaction along the user journey.Ā
UX designers can use this user flow diagram to create an intuitive navigation experience, smooth menu exploration and improve processes. Itās also important for a food delivery app to have a user-friendly cart management experience, so that users can adjust their order at any point.Ā
Users exiting the app around the browsing part of the journey could mean that the restaurant discovery page is overwhelming or not user-friendly. Armed with this insight,teams can take action to ensure theyāre building the best possible experience for their users. While optimizing step-by-step journeys, itās also key to focus on where users might unexpectedly drop off. This is where section 6 comes ināhelping you pinpoint and address potential friction points.
5. Doctorās appointment booking user flow
The goal of the web design is to make it as easy as possible for users to book an appointment with a doctor who meets their criteria and needs.
In this diagram, we can see several drop-off points where the user may log out of the system. If a significant number of users are logging out of the system on the list of doctorās specialties page, it could be that this webpage is not effective in providing the information that users need.
While optimizing step-by-step journeys, itās also key to focus on where users might unexpectedly drop off. This is where section 6 comes ināhelping you pinpoint and address potential friction points.
6. Finding the right product through search
This example demonstrates how to optimise a search feature on a webpage. The diagram is formatted differently from previous examples, but we’ve included it because it provides detailed explanations of each step in the user journey.
The flow chart offers clear descriptions of what the user sees whilst navigating the search feature. This level of detail is valuable for creating user-centric design, as it provides a comprehensive picture of the user’s experience. UX and web designers can use this information to understand how these experiences may affect the user’s decision-making process or ability to find what they’re looking for.
The flow covers the entire search process, from the initial search input to how results are displayed, including filtering and sorting options. It also shows how users view product details and the path they take to purchase or explore further. By analysing this flow, designers can identify potential pain points or areas for improvement in the search and product discovery process.
7. Video game user flow
For video games, the user flow differs from the examples we’ve previously shown. The goal of this user flow diagram is to help UX and game designers understand the player journey from start to end. For instance, if players lose the game and quit immediately instead of retrying the level, game designers may need to reassess the level’s difficulty. This could also indicate that the value of winning the game doesn’t provide players enough motivation to try again.
This example highlights the decision points in the player journey using diamond shapes to show which parts of the game lead to specific outcomes. In this case, those decision points are if the player won and if the quit button was pressed. By analysing these decision points, game designers can optimise the player experience and increase engagement.
8. Pet service provider user flow
For this pet service provider user flow diagram, every element is colour coded and flows intuitively. This user flow diagram highlights traffic from specific marketing channels such as Petrinarianās Google reviews, YouTube, Facebook page, TrustPilot, Yelp and Instagram.Ā
By mapping out user paths that correspond with different channels, itās easy to visualise how users are funnelled toward the website. A pattern of users dropping off at the form page could indicate that the form is confusing or poorly designed. Form interaction tracking and analytics tools can help you spot pain points in your forms, so you can optimise them to increase submissions.
Creating user flows with MatomoĀ
Matomo is an open-source web analytics platform that provides in-depth insights into user behaviour and interactions on your website. It offers unsampled data that can be analysed to build out user flows and various other features that work in tandem to help you understand user journeys.
User flow
Matomoās User Flow feature shows the paths users and visitors take as they navigate your app or website. The users flow dashboard displays the number of users that visit a page, proceed to another page or action and exit your website on the same page. The number of visits is in order from highest on the top to lowest on the bottom, so you can easily tell what the most visited pages are when users enter your website.Ā
You can use this data to develop a comprehensive user flow diagram and find solutions for common drop-off points or bottlenecks in your website design.Ā
Visits log
To paint a more complete picture of your users, Matomo offers a visits log and visitor profile feature. Here, you can see where your visitors are located, how long they spent on your website, how many user actions they completed, what software and devices they use and more. You can use this detailed information about individual user sessions to gain more context into your usersā behaviour.Ā
By reviewing multiple visitor profiles, youāll be able to identify common user paths that you can use to inform your user flows.Ā
Heatmaps and session recordings
Matomoās heatmaps can help you analyse click and scroll behaviour on key web pages (i.e., landing pages, product pages or pages with calls to action). Heatmaps are also a great way to identify entry and exit points on a page and note engagement hotspots.Ā
Session recordings also help you identify common user paths by uncovering patterns across multiple sessions. Using data from heatmaps, session recordings and visit logs can help you map out user interaction sequences.Ā
Although these features donāt generate user flow diagrams automatically, they provide key data on user interactions. You can use this information to piece together user paths and gain a holistic, comprehensive understanding of the user journey on your website or app.Ā
Privacy friendly
Despite being a web analytics software made to track website activity,Ā
Worried about data privacy, or staying compliant with GDPR, HIPAA, CCPA, LGPD or PECR?Ā Matomo automatically anonymises data so you can avoid processing any personally identifiable information (PII). Other advanced privacy protections include:
- Options for users to opt out of web analytics tracking
- IP address and other data anonymisation techniques
- Respect DoNotTrack setting
- Configuration settings that donāt process personal data or PI
- Shorter expiration date settings for tracking cookies
- Disable Visits Log and Visitor Profile
Turn insights into action
Understanding user flows is more than just tracking paths through your websiteāit’s about gaining insights that drive meaningful improvements to your user experience. By analysing user flows, you can identify pain points, optimise conversions, and create more intuitive, enjoyable experiences for your users.
Ready to start optimising your user flows? Consider using a privacy-focused analytics tool like Matomo to help you create better user experiences and drive business results. With the right tools and approach, you can turn your website into a well-oiled machine, guiding users smoothly towards their goalsāand yours.


